2026 年 3 月 24 日,市场监管总局办公厅以市监认证发〔2026〕25 号文落地新版管理体系认证规则监管,认证行业正式进入严管阶段。其中 ISO9001 认证申请门槛迎来颠覆性调整,直接影响企业认证规划。
ISO体系认证办理咨询15034409001同V
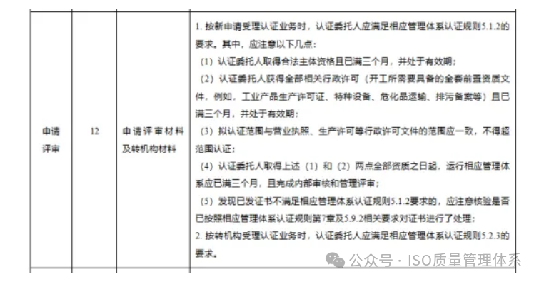
新规打破原有边界,申请 ISO9001 需核查环评相关资质,彻底改变行业惯例:
此前 ISO9001 质量管理体系认证,凭营业执照、满足基本要求即可申请,重点核查质量与流程;
ISO14001 环境管理体系认证,则硬性要求提供环评批复、排污许可或备案

市监认证发〔2026〕25 号文彻底打破原有界限:申请 ISO9001 认证,必须核查全部相关行政许可。文件附件明确要求:认证委托人需取得开工必备全套前置资质(如工业产品生产许可证、特种设备资质、危化品运输许可、排污备案等),且许可满 3 个月、在有效期内。
其中排污备案被直接列举,意味着:纳入环评名录的企业,仅申请基础 ISO9001 也必须核查环评批复、排污许可;无相关许可,不具备申请资格。
更关键的是 “满 3 个月” 硬指标:两项 “3 个月” 要求需同时满足,直接导致认证周期至少拉长 3–6 个月。
两大 “3 个月” 硬性门槛:
营业执照满 3 个月:申请认证的组织需具备合法主体资格,且成立满三个月,杜绝新注册企业 “边注册边拿证”。
全部前置行政许可满 3 个月:环评批复、排污备案、工业产品生产许可证等相关前置资质均需取得并生效满三个月,企业须先合规运行一个季度,方可开展认证。
除此之外,2026 年起申请 ISO9001 认证还需同步满足:
质量管理体系有效运行满 3 个月,并提供内审、管理评审及完整运行记录;
企业信用良好,未列入国家企业信用信息公示系统、信用中国严重违法失信名单;
近一年内无重大质量事故、未被责令停业整顿,认证相关产品国抽未不合格;
若因自身原因被原认证机构撤销证书,需满一年冷却期方可重新申请。
多重时间要求叠加,使得整体认证周期较以往至少延长 3—6 个月,对急需证书参与投标、拓展业务的企业形成明显挑战,规划不当极易导致业务停滞。
此次监管升级,核心是推动认证行业从 “形式获证” 转向 “实质合规”,引导企业真正通过体系实现持续改进。文件明确严厉打击伪造审核记录、出具虚假结论、买卖证书、简化遗漏认证程序等四类违规行为。认证机构若为不合规企业违规发证,将面临行政处罚乃至吊销资质,行业底线进一步收紧。
企业应对新规建议
面对新版认证监管要求,企业可采取以下应对策略:
科学规划认证周期
严格按照 “关键资质办结时间 + 3 个月” 规划拿证节点,警惕并拒绝各类 “加急包过” 的违规承诺。
充分利用等待期做实体系
资质等待的三个月内避免体系空转,同步推进体系落地运行、留存完整过程记录、完成内部审核与管理评审,保障审核时可提供真实、有效、可追溯的运行证据。
管理层高度重视并亲自参与
新规明确最高管理者须亲自出席审核首末次会议并接受访谈,若对质量方针、体系建设等核心内容不熟悉,将直接导致审核不通过。
关键提醒
新规自 2026 年 3 月 24 日文件发布之日起执行,覆盖所有新申请及转机构认证业务。
环评、排污许可等环保资质被正式纳入 ISO9001 认证核查范围,为本次监管改革核心变化,企业需优先自查补齐相关手续。
山西领拓认证有限公司成立于2018年3月12日,于2018年8月27日经国家认证认可监督管理委员会(CNCA)批准,批准号:CNAC-R-2018-442。
认证领域为:ISO9001质量管理体系、ISO14001环境管理体系、ISO45001职业健康安全管理体系、服务认证。
多年来领拓认证累计为上万家企业颁发各类认证证书,在山西省证书保有量1位、全国前列,拥有各地多名审核员为您提供“就近服务”,满足企业即时办理,快速出证的需求。
山西领拓认证成立以来,规模不断扩大,相继在山西、北京、广东、内蒙古、陕西、安徽、河南、江苏、新疆、浙江等地区开展业务。2024年11月,领拓认证顺利通过中国合格评定国家认可委员会(CNAS)的资质评审及合格评定,并成功获得国家认可委员会CNAS资质证书。2024年12月,山西领拓认证为阀门生产企业首次颁发CNAS三体系认证认可证书。
了解更多>>